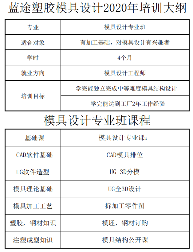
课程详情

课程目标:
熟悉CAD软件及机械制图;熟悉UG軟件的应用;了解模具设计的流程;学习深入了解模具加工整体工艺与设计外挂的应用;培养能独立完成整套模具设计,符合企业需求,到达工厂2年经验水平为目标。
内容:
2D草绘
3D产品
3D分模
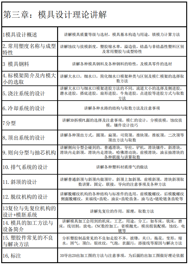
模设理论讲解
2D组装图与加工图+BOM表
全3D设计
DFM报告+模具报价
工厂模式实战设计
适合人群:
有模具或机械零件加工经验或相关专业中专大专毕业生(包学会,推荐就业)
3个教室电脑80合+自有工厂3合四五轴CNC理论+实践,天天可以上机,费用可分期,包教会,推荐工作,不限时,
学校有宿舍200元/月,不扣水电费,无其它任何费用,详情欢迎资询

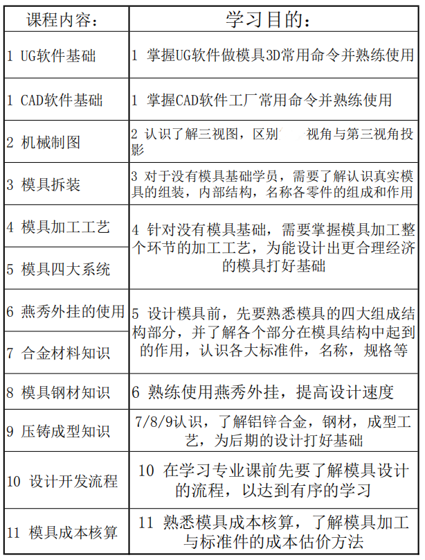
第1章:模具设计基础

一 草图模块学习目标:熟练使用画2D草图常用命令与方法,为后期画
产品与3D分模打好基础。


二 建模模块学习目标:学会看三视图,熟练使用画产品常用命令与方法,为后期3D分模打好基础。




















第六章:模具报价
模具设计不光会设计,还要能对模具进行成本核算,做报价单,用PPT做DFM报告,会用办公软件做一些简单的表格











