课程详情
适合对象
有加工基础,对模具设计有兴趣者
学时
1.5个月
就业方向
固态硅胶模具设计工程师
培训目标
学完能独立完成中等难度模具结构设计
学完能达到工厂2年工作经验
固态硅胶制品的工艺流程
硅胶制品以一般固体橡胶(生胶)为原料的制品其生产工艺流程分为两种:一种是固态热压硫化成型另一种是液态注射成型。现我们来了解硅胶固态热压硫化成型的生产工艺其生产工艺过程主要包括原材料准备一炼胶→裁料→热压成型→硫化→检验→拆边→后处理一检验→包装。
1、原材料准备,采购回来的硅胶原料都是成块状一般是乳白色。这时原料不可以直接进行热压成型需要添加硫化剂(催熟剂)才行。在原材料准备过程中配料必须按賂配方称昰准确。为了使生胶和配合剂能相互均匀混合需要对某些材料进行加工(如产品有颜色夜光荧光荧粉,导电等还需要相应的添加色母等特殊要求)
2、炼胶,按产品要求将原料与硫化剂和所需的其他添加劑放在一起经过练胶机混炼一般炼胶时间在30分钟左右(棖据炼胶原料重量和滚筒间隙来定时间);
3、裁料,将练好的硅胶原料裁成硅胶的尺寸。将裁好的原料放在醒料架上静置一段时间一般的原料一般静置时间在8小时左右(原料正反面都有PE膜保护保证原料的清洁度)
4、热压成型,醒料时间到后将裁好的胶料放在热压硫化机的模具里面.加热排气保压成型
5、对成型好后的产品进行产品检验是否有脏污,是否有缺边缺料,产品不熟产品破裂等不良状况,将不良品挑选出来放置,(不良品只能当废料处理不能在进行二次利用)将合格品送与下道工序
6、拆边,将合格品的毛边清理干净
7、后处理,如果产品需要进行后处理如:表面喷油印刷雕刻等即将产品进行相应的加工
8、检验,对产品进行最后一次检验挑选出后端工序的不良品;
9、包装
一 草图模块学习目标:
熟练使用画2D草图常用命令与方法,为后期画产品与3D分模打好基础。


二 建模模块学习目标:
学会看三视图,熟练使用画产品常用命令与方法,为后期3D分模打好基础。





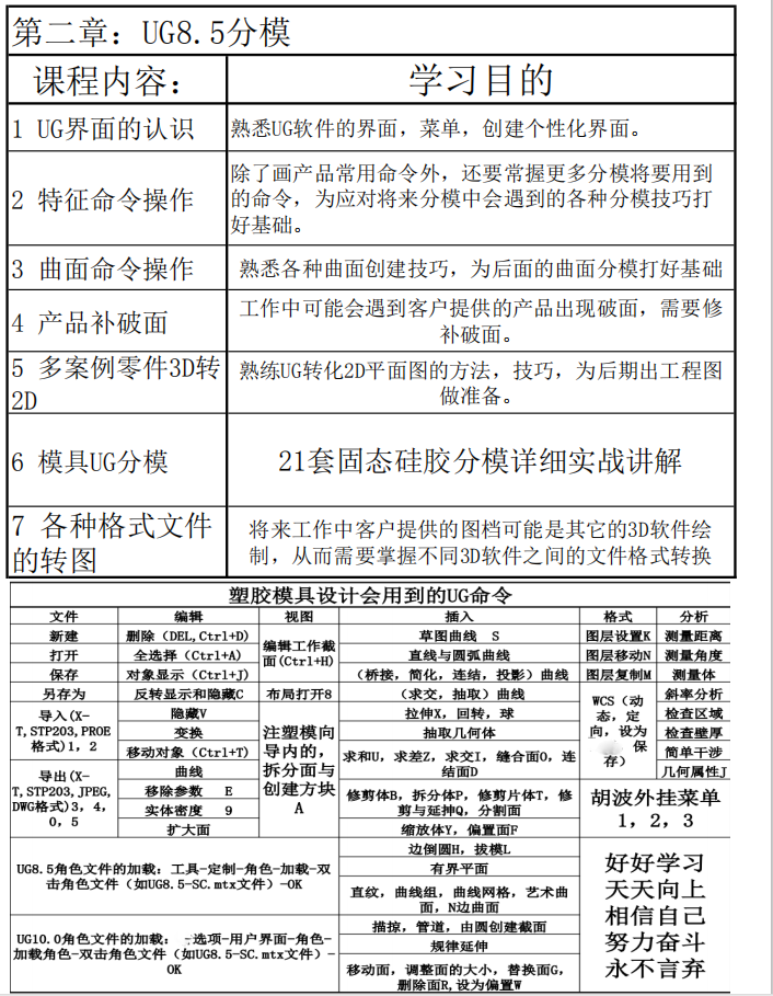
第二章:UG8.5分模

固态硅胶模具图



固态硅胶产品图



模具实拍




